Rätsel sollen faszinieren und fordern. Einen weltweiten Bekanntheitsgrad genießt der US-amerikanische Mathematiker Raymond Merrill Smullyan für seine populärwissenschaftlichen Bücher mit logischen Rätseln und philosophischen Geschichten. Am 25. Mai 2019 jährt sich sein 100. Geburtstag. Mathematikbegeisterte weltweit gedenken des erst kürzlich verstorbenen Urhebers des „Schwierigsten Rätsels der Welt“.

Smullyan 2Raymond Merrill Smullyan
Quelle: St. Andrews

Smullyan schrieb viele Bücher über Freizeitmathematik und -logik. Allerdings widmete er sich diesem facettenreichen Feld erst als er - über 50 Jahren alt - an Tendinitis, einer Sehnenverkalkung, erkrankte und zum Aufgeben seines Musikerdaseins gezwungen war.

Vita

Als Sohn einer osteuropäischen jüdischen Familie aus New York zeigte er von klein auf musikalisches Talent. Er studierte Mathematik und Musik an mehreren Colleges, bevor er 1959 seinen Doktortitel in Mathematik bei Alonzo Church mit dem Titel „Theory of Formal Systems“ von der Princeton University erwarb. Später wurde er Professor für Philosophie am Lehman College, am CUNY Graduate Center und an der Indiana University.
Noch als Doktorand veröffentlichte Smullyan 1957 im Journal of Symbolic Logic, dass Gödels Unvollständigkeitssatz für formale Systeme wesentlich elementarer war als sein wegweisendes Papier von 1931. Smullyans Buch „Forever Undecided“ popularisiert Gödels Unvollständigkeitstheoreme, indem es sie in Form von Argumenten und Überzeugungen darstellt, und nicht als formales System.

Logik

Viele seiner Logikprobleme sind Erweiterungen klassischer Rätsel. Wie etwa das Rätsel von den Rittern (die immer die Wahrheit sagen) und den Knappen (die stetig lügen). Die Idee basiert auf der Geschichte von zwei Wachen - einer davon ein Lügner - und zwei Türen, von denen eine zum Himmel und die andere zur Hölle führt. Die Aufgabe ist es herauszufinden, welche Tür zum Himmel führt, indem man einer der Wachen eine Frage stellt. In komplexeren Rätseln können die Charaktere beide Rollen vertreten und Wörter verwenden, die "ja" oder "nein" bedeuten, aber der Leser kennt diese Wörter nicht.

Smullyan 3Raymond Merrill Smullyan
Quelle: St. Andrews

Auf dieser Idee basiert auch eines seiner bekannten siebenbürgischen Rätsel. Die Hälfte der Einwohner ist verrückt und glaubt nur falsche Dinge, während die andere Hälfte gesund ist und nur wahre Dinge glaubt. Außerdem sagen Menschen immer die Wahrheit, und Vampire lügen immer. So ist alles, was von einem gesunden Menschen oder einem wahnsinnigen Vampir gesagt wird, wahr, während alles, was von einem wahnsinnigen Menschen oder einem wahnsinnigen Vampir gesagt wird, falsch ist. Hier das komplette Rätsel:

„Inspektor Craig wird zu einem wichtigen Fall nach Transsilvanien gerufen, in dem es darum geht herauszufinden, welcher von zwei Beschuldigten ein Vampir ist. Wie allgemein bekannt ist, besteht die Bevölkerung in Transsilvanien zum Teil aus Menschen und zum anderen Teil aus Vampiren. Die Menschen sagen stets die Wahrheit, die Vampire lügen stets. Außerdem ist ein Teil der Bevölkerung Transsilvaniens verrückt: Alles, was wahr ist, glauben sie, sei falsch, und umgekehrt. Nicht verrückte Transsilvanier hingegen halten genau das für wahr, was wahr ist. Insbesondere sagt ein verrückter Vampir (wie auch ein nicht-verrückter Mensch) stets das Richtige: Eine Aussage, die wahr ist, glaubt er, sei falsch, da er aber stets lügt, gibt er dennoch eine richtige Antwort.
Craig verhört die zwei Beschuldigten Lucy und Minna, von denen bekannt ist, dass eine ein Vampir ist und die andere nicht. Das Verhör geht wie folgt vonstatten:

Craig (zu Lucy): "Erzählen Sie mir von Ihnen."
Lucy : "Wir sind beide verrückt."
Craig (zu Minna): "Ist das richtig?"
Minna: "Natürlich nicht!"“

Inspektor Craig (Namensgeber ist William Craig) ist ein häufiger Charakter in Smullyans "Puzzle-Novelle". Er wird im Allgemeinen an einen Tatort gerufen, an dem die Lösung mathematischer Natur ist. Die Novelle gipfelt darin, dass Inspektor Craig das Verbrechen durch die erlernten mathematischen und logischen Prinzipien aufklärt. Smullyan reserviert ein paar Kapitel nach dem Abenteuer, um die Analogie für den Leser zu verdeutlichen.

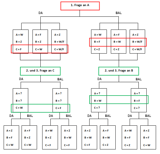
Sein „Schwierigstes Rätsel der Welt“ hat einen ähnlichen Aufbau:

„Hinter drei Personen A, B und C stecken die Götter der Wahrheit, der Lüge und des Zufalls. Der Gott der Wahrheit antwortet stets mit der Wahrheit, der Gott der Lüge dagegen kennt nur die Lüge und der Gott des Zufalls antwortet beliebig entweder mit der Wahrheit oder mit einer Lüge. Ihre Aufgabe ist es, die Identitäten von A, B und C aufzudecken, indem Sie lediglich drei Ja/Nein-Fragen stellen. Jede Frage kann aber nur einem Gott gestellt werden. Zudem verstehen die Götter zwar Deutsch, sie werden Ihre Frage jedoch in ihrer eigenen Sprache beantworten, d. h. mit DA und BAL. Sie wissen dabei nicht, welche Antwort Ja und welche Nein bedeutet.“

Das Rätsel machte Schule und bald entstanden Varianten. George Stephen Boolos z.B. fügte noch folgende Hinweise hinzu:

  • Sie können einem Gott mehrere Fragen stellen – oder einem Gott auch gar keine.
  • Welchem Gott Sie die zweite Frage stellen sollten, kann von der Antwort auf die erste Frage abhängen. Dasselbe gilt für die dritte Frage.
  • Die Antworten des Zufalls-Gottes können mit einem Münzwurf verglichen werden: Bei Kopf wird er die Wahrheit sagen, bei Zahl dagegen lügen.

smullyanlsgLösungsskizze des "Schwierigsten Rätsels der Welt"
Quelle: wikimedia

Philosoph

Smullyan schrieb mehrere Bücher über die taoistische Philosophie, eine Philosophie, von der er glaubte, dass sie die meisten oder alle traditionellen philosophischen Probleme ordentlich gelöst und Mathematik, Logik und Philosophie zu einem zusammenhängenden Ganzen integriert hat. Eine von Smullyans Diskussionen über die taoistische Philosophie konzentriert sich auf die Frage nach dem freien Willen in einem imaginären Gespräch zwischen einem sterblichen Menschen und Gott.

Mina-Anina Ahmadi

Um einen Kommentar zu verfassen, müssen Sie sich einloggen bzw. kurz als Gast registrieren.